#include <signal.h>#include <sys/wait.h>#include <unistd.h>#include <string.h>#include <gdk/gdkkeysyms.h>#include <gtk/gtk.h>#include <liberdm/display.h>#include <libergtk/ergtk.h>#include <liberregxml/erregapi.h>#include "config.h"#include "displayStatus.h"#include "setupLog.h"#include "background.h"#include "settings.h"#include "settingsData.h"#include "iLiadUserData.h"#include "iLiadConfigData.h"#include "iLiadBgConnectData.h"#include "iLiadPCConnectData.h"#include "iLiadArcLocData.h"#include "iLiadStartUpData.h"#include "iLiadStartUpScreen.h"#include "iLiadTimediDSData.h"#include "system.h"#include "iLiadPincodeData.h"#include "iLiadLanguageData.h"#include "iLiadLanguageScreen.h"#include "erbusy.h"#include "pagebar.h"#include "toolbar.h"#include "languages.h"Go to the source code of this file.
| Functions | |
| static void | on_sigterm (int signo) | 
| static void | on_sigchld (int signo) | 
| static void | on_main_window_destroy (GtkWidget *widget, gpointer data) | 
| static gboolean | on_main_window_expose_event (GtkWidget *widget, GdkEventExpose *event, gpointer p) | 
| static gboolean | on_main_window_focus_out_event (GtkWidget *widget, GdkEventFocus *event, gpointer p) | 
| static void | parse_arguments (int argc, char **argv) | 
| static void | load_registry (void) | 
| static void | release_registry (void) | 
| void | prepare_registry_write (void) | 
| void | do_registry_write (void) | 
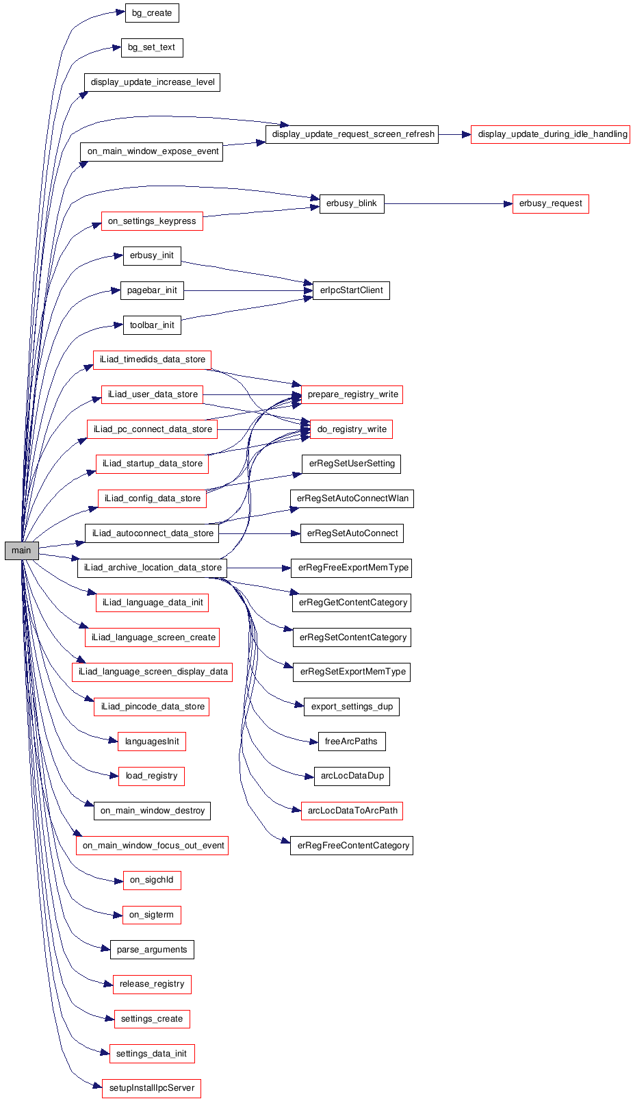
| int | main (int argc, char **argv) | 
| Variables | |
| static gboolean | g_select_language_only = FALSE | 
| void do_registry_write | ( | void | ) | 
Definition at line 200 of file main.c.
00201 { 00202 gboolean b; 00203 00204 // verify write lock 00205 g_assert(lock_write == erRegGetLockState()); 00206 00207 // save registry 00208 b = erRegStore(); 00209 if (b == FALSE) 00210 { 00211 ST_ERRORPRINTF("erRegStore fails with return code [%d]", b); 00212 } 00213 00214 // release lock 00215 erRegUnlock(); 00216 }

| static void load_registry | ( | void | ) |  [static] | 
Definition at line 114 of file main.c.
00115 { 00116 gboolean b; 00117 regLoad_t regLoad; 00118 00119 // init registry locking 00120 b = erRegRWLockInit(); 00121 if (b == FALSE) 00122 { 00123 ST_ERRORPRINTF("erRegRWLockInit fails with return code [%d]", b); 00124 g_assert_not_reached(); 00125 } 00126 00127 // acquire read-only lock 00128 b = erRegReadLock(); 00129 if (b == FALSE) 00130 { 00131 ST_ERRORPRINTF("erRegReadLock fails with return code [%d]", b); 00132 g_assert_not_reached(); 00133 } 00134 00135 // load registry sections used 00136 regLoad = erRegLoad(regBasis_t); 00137 if (regLoad == loadError_t) 00138 { 00139 ST_ERRORPRINTF("erRegLoad(regBasis_t) fails with return code [%d]", regLoad); 00140 g_assert_not_reached(); 00141 } 00142 00143 regLoad = erRegLoad(regNWProfiles_t); 00144 if (regLoad == loadError_t) 00145 { 00146 ST_ERRORPRINTF("erRegLoad(regNWProfiles_t_t) fails with return code [%d]", regLoad); 00147 g_assert_not_reached(); 00148 } 00149 00150 // release lock, all data now in memory 00151 erRegUnlock(); 00152 }

| int main | ( | int | argc, | |
| char ** | argv | |||
| ) | 
Definition at line 218 of file main.c.
00219 { 00220 GtkWidget *window=NULL; 00221 GtkWidget *settingsArea=NULL; 00222 GtkWidget *settingsScreens=NULL; 00223 00224 parse_arguments(argc, argv); 00225 00226 // init threads - needed for screen refresh idle handling 00227 g_thread_init(NULL); 00228 gdk_threads_init(); 00229 00230 // open the RC file associate with this program 00231 gtk_rc_parse(DATA_DIR "/setup.rc"); 00232 ST_LOGPRINTF("rc file %s", DATA_DIR "/setup.rc"); 00233 00234 gtk_init(&argc, &argv); 00235 00236 load_registry(); 00237 erbusy_init(); 00238 erbusy_blink(); 00239 00240 if (g_select_language_only) 00241 { 00242 iLiad_language_data_init(); 00243 } 00244 else 00245 { 00246 settings_data_init(); 00247 languagesInit(); 00248 pagebar_init(); 00249 toolbar_init(); 00250 setupInstallIpcServer(); 00251 } 00252 00253 // => only request a refresh on the main window expose event 00254 display_update_increase_level(MAIN_WINDOW_EXPOSE_LEVEL); 00255 00256 if (g_select_language_only) 00257 { 00258 window = iLiad_language_screen_create(); 00259 iLiad_language_screen_display_data(); 00260 gtk_widget_show(window); 00261 } 00262 else 00263 { 00264 // create the main, top level, window 00265 window = gtk_window_new(GTK_WINDOW_TOPLEVEL); 00266 gtk_window_set_title(GTK_WINDOW(window), PACKAGE " " VERSION); 00267 gtk_window_position(GTK_WINDOW(window), GTK_WIN_POS_CENTER); 00268 gtk_container_set_border_width(GTK_CONTAINER(window), 0); 00269 gtk_widget_set_size_request(GTK_WIDGET(window), SCREEN_WIDTH, SCREEN_HEIGHT - TOOLBAR_HEIGTH - PAGEBAR_HEIGHT); 00270 gtk_window_set_modal(GTK_WINDOW(window), TRUE); 00271 gtk_window_set_resizable(GTK_WINDOW(window), FALSE); 00272 00273 g_signal_connect( G_OBJECT(window), "destroy", G_CALLBACK(on_main_window_destroy), NULL); 00274 g_signal_connect_after(G_OBJECT(window), "expose-event", G_CALLBACK(on_main_window_expose_event), NULL); 00275 g_signal_connect( G_OBJECT(window), "key-press-event", G_CALLBACK(on_settings_keypress), NULL); 00276 g_signal_connect( G_OBJECT(window), "focus-out-event", G_CALLBACK(on_main_window_focus_out_event), NULL); 00277 00278 // create and display the application background and screens 00279 settingsArea = bg_create(window); 00280 bg_set_text(); 00281 settingsScreens = settings_create(); 00282 gtk_container_add(GTK_CONTAINER(settingsArea), settingsScreens); 00283 00284 gtk_widget_show(window); 00285 display_update_request_screen_refresh(MAIN_WINDOW_EXPOSE_LEVEL, WAVEFORM_FULLSCREEN); 00286 } 00287 00288 // catch the TERM signal 00289 signal(SIGTERM, on_sigterm); 00290 if (!g_select_language_only) 00291 { 00292 signal(SIGCHLD, on_sigchld); 00293 } 00294 00295 gdk_threads_enter(); 00296 gtk_main(); 00297 00298 display_update_increase_level(NO_DISPLAY_UPDATE_LEVEL); // no more screen updates 00299 00300 if (!g_select_language_only) 00301 { 00302 gtk_widget_hide(settingsArea); // force a focus-out event on all objects 00303 } 00304 00305 gdk_threads_leave(); 00306 00307 if (!g_select_language_only) 00308 { 00309 // store settings when changed 00310 iLiad_user_data_store(); 00311 iLiad_config_data_store(); 00312 iLiad_autoconnect_data_store(); 00313 iLiad_pc_connect_data_store(); 00314 iLiad_pincode_data_store(); 00315 iLiad_archive_location_data_store(); 00316 iLiad_startup_data_store(); 00317 iLiad_timedids_data_store(); 00318 } 00319 00320 release_registry(); 00321 00322 return 0; 00323 }

| static void on_main_window_destroy | ( | GtkWidget * | widget, | |
| gpointer | data | |||
| ) |  [static] | 
Definition at line 357 of file main.c.
00358 { 00359 ST_LOGPRINTF("entry"); 00360 00361 gtk_main_quit(); 00362 }
| static gboolean on_main_window_expose_event | ( | GtkWidget * | widget, | |
| GdkEventExpose * | event, | |||
| gpointer | p | |||
| ) |  [static] | 
Definition at line 364 of file main.c.
00365 { 00366 ST_LOGPRINTF("entry"); 00367 00368 display_update_request_screen_refresh(MAIN_WINDOW_EXPOSE_LEVEL, WAVEFORM_FULLSCREEN); 00369 return FALSE; 00370 }

| static gboolean on_main_window_focus_out_event | ( | GtkWidget * | widget, | |
| GdkEventFocus * | event, | |||
| gpointer | p | |||
| ) |  [static] | 
Definition at line 373 of file main.c.
00374 { 00375 ST_LOGPRINTF("entry"); 00376 00377 settings_data_store_currentpage(); 00378 return FALSE; 00379 }

| static void on_sigchld | ( | int | signo | ) |  [static] | 
Definition at line 339 of file main.c.
00340 { 00341 pid_t pid; 00342 int status; 00343 00344 signal(SIGCHLD, on_sigchld); 00345 if ((pid = wait(&status)) < 0) 00346 { 00347 ST_ERRORPRINTF("wait failed!"); 00348 return; 00349 } 00350 if (pid == get_xtscal_pid()) 00351 { 00352 // xtscal quits 00353 handle_xtscal_quit(); 00354 } 00355 }

| static void on_sigterm | ( | int | signo | ) |  [static] | 
Definition at line 326 of file main.c.
00327 { 00328 ST_WARNPRINTF("entry settings: signo [%d]", signo); 00329 00330 // stop calibration process 00331 stop_xtscal(); 00332 00333 // stop main process 00334 gdk_threads_enter(); 00335 gtk_main_quit(); 00336 gdk_threads_leave(); 00337 }

| static void parse_arguments | ( | int | argc, | |
| char ** | argv | |||
| ) |  [static] | 
Definition at line 78 of file main.c.
00079 { 00080 static const char *usage_text = 00081 "\n" 00082 "usage: %s [options]\n" 00083 "\n" 00084 "options:\n" 00085 " --help\n" 00086 " Print help text and quit\n" 00087 " --select-language-only\n" 00088 " Show language settings screen only\n" 00089 "\n"; 00090 int i; 00091 00092 for (i = 0 ; i < argc ; i++) 00093 { 00094 if (strcmp(argv[i], "--help") == 0) 00095 { 00096 printf(usage_text, argv[0]); 00097 _exit(0); 00098 } 00099 else if(strcmp(argv[i], "--select-language-only") == 0) 00100 { 00101 ST_LOGPRINTF("%s is only for language selection", argv[0]); 00102 g_select_language_only = TRUE; 00103 } 00104 else if (strncmp(argv[i], "--", 2) == 0) 00105 { 00106 printf("\nInvalid option: %s\n", argv[i]); 00107 printf(usage_text, argv[0]); 00108 _exit(1); 00109 } 00110 } 00111 }
| void prepare_registry_write | ( | void | ) | 
Definition at line 166 of file main.c.
00167 { 00168 gboolean b; 00169 regLoad_t regLoad; 00170 00171 // acquire write lock 00172 b = erRegWriteLock(); 00173 if (b == FALSE) 00174 { 00175 ST_ERRORPRINTF("erRegWriteLock fails with return code [%d]", b); 00176 g_assert_not_reached(); 00177 } 00178 00179 // reload section(s) that may be written 00180 erRegUnload(regBasis_t); 00181 regLoad = erRegLoad(regBasis_t); 00182 if (regLoad == loadError_t) 00183 { 00184 ST_ERRORPRINTF("erRegLoad(regBasis_t) fails with return code [%d]", regLoad); 00185 g_assert_not_reached(); 00186 } 00187 00188 erRegUnload(regNWProfiles_t); 00189 regLoad = erRegLoad(regNWProfiles_t); 00190 if (regLoad == loadError_t) 00191 { 00192 ST_ERRORPRINTF("erRegLoad(regNWProfiles_t) fails with return code [%d]", regLoad); 00193 g_assert_not_reached(); 00194 } 00195 00196 00197 }

| static void release_registry | ( | void | ) |  [static] | 
Definition at line 155 of file main.c.
00156 { 00157 // unload registry sections 00158 erRegUnload(regBasis_t); 00159 erRegUnload(regNWProfiles_t); 00160 00161 // discard registry locking 00162 erRegRWLockDestroy(); 00163 }

| gboolean g_select_language_only = FALSE  [static] | 
 1.5.6
 1.5.6