
Go to the source code of this file.
Functions | |
| void | settings_data_init (void) |
| void | settings_data_store_page (gint page) |
| void | settings_data_store_currentpage () |
| void | settings_data_destroy (void) |
Copyright (C) 2005-2008 iRex Technologies B.V. All rights reserved.
<File description>="">
Definition in file settingsData.h.
| void settings_data_destroy | ( | void | ) |
Definition at line 63 of file settingsData.c.
00064 { 00065 ST_LOGPRINTF("entry"); 00066 iLiad_config_data_destroy(); 00067 iLiad_pincode_data_destroy(); 00068 iLiad_pc_connect_data_destroy(); 00069 iLiad_archive_location_data_destroy(); 00070 iLiad_startup_data_destroy(); 00071 iLiad_timedids_data_destroy(); 00072 }

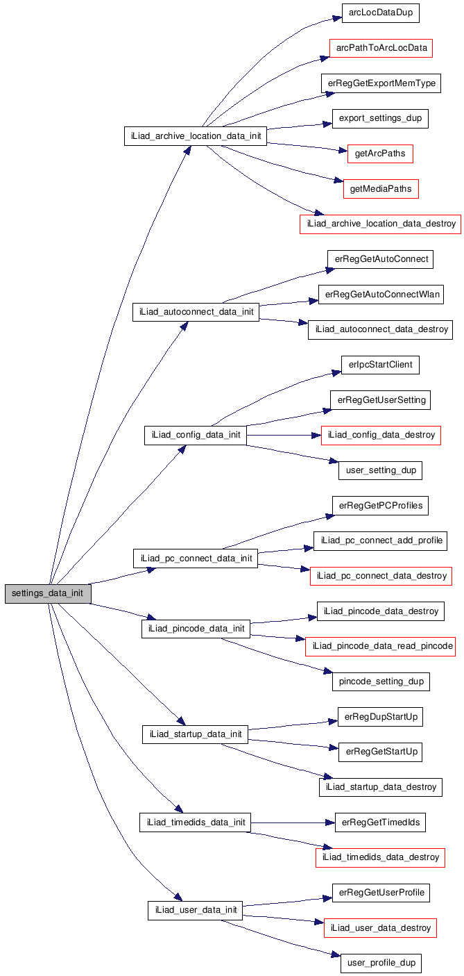
| void settings_data_init | ( | void | ) |
Definition at line 48 of file settingsData.c.
00049 { 00050 ST_LOGPRINTF("entry"); 00051 00052 // get settings from registry 00053 iLiad_user_data_init(); 00054 iLiad_config_data_init(); 00055 iLiad_autoconnect_data_init(); 00056 iLiad_pincode_data_init(); 00057 iLiad_pc_connect_data_init(); 00058 iLiad_archive_location_data_init(); 00059 iLiad_startup_data_init(); 00060 iLiad_timedids_data_init(); 00061 }

| void settings_data_store_currentpage | ( | ) |
Definition at line 124 of file settingsData.c.
00125 { 00126 gint current_page = settings_get_current_page(NULL); 00127 00128 settings_data_store_page(current_page); 00129 }

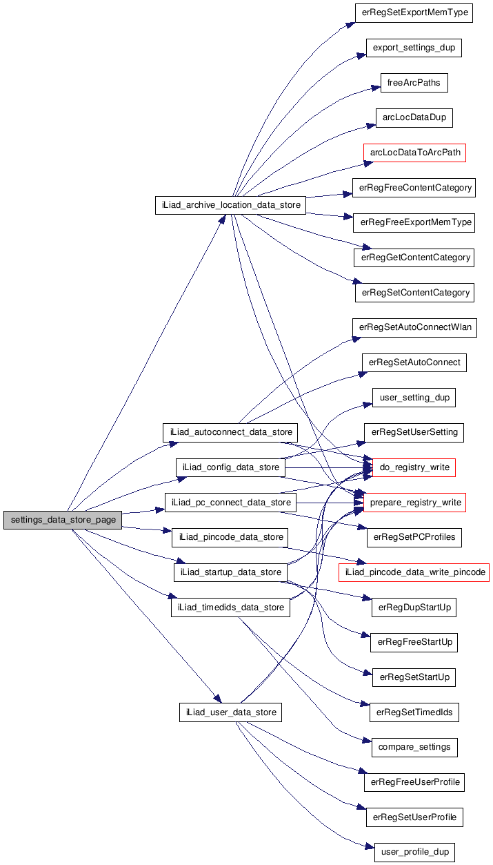
| void settings_data_store_page | ( | gint | page | ) |
Definition at line 75 of file settingsData.c.
00076 { 00077 switch ( page ) 00078 { 00079 case iLiad_user_screen_t: 00080 ST_STOREPRINTF("store iLiad_user_profile values"); 00081 iLiad_user_data_store(); 00082 break; 00083 case iLiad_config_screen_t: 00084 ST_STOREPRINTF("store iLiad_config values"); 00085 iLiad_config_data_store(); 00086 break; 00087 case iLiad_pc_connect_screen_t: 00088 ST_STOREPRINTF("store iLiad_pc_connect values"); 00089 iLiad_pc_connect_data_store(); 00090 break; 00091 case iLiad_autoconnect_screen_t: 00092 ST_STOREPRINTF("store iLiad_autoconnect values"); 00093 iLiad_autoconnect_data_store(); 00094 break; 00095 case iLiad_pincode_screen_t: 00096 ST_STOREPRINTF("store iLiad_pincode values"); 00097 iLiad_pincode_data_store(); 00098 break; 00099 case iLiad_archive_location_screen_t: 00100 ST_STOREPRINTF("store iLiad_archive_location values"); 00101 iLiad_archive_location_data_store(); 00102 break; 00103 case iLiad_startup_screen_t: 00104 ST_STOREPRINTF("store iLiad_startup values"); 00105 iLiad_startup_data_store(); 00106 break; 00107 case iLiad_timedids_screen_t: 00108 ST_STOREPRINTF("store timed-iDS connection settings values"); 00109 iLiad_timedids_data_store(); 00110 break; 00111 case iLiad_datetime_screen_t: 00112 ST_STOREPRINTF("store timezone settings -- do nothing"); 00113 break; 00114 case iLiad_device_overview_screen_t: 00115 ST_STOREPRINTF("store iLiad_device_overview values -- do nothing"); 00116 break; 00117 default: 00118 ST_ERRORPRINTF("page [%d] is UNKNOWN", page); 00119 //terminate application if this point is reached 00120 g_assert_not_reached(); 00121 } 00122 }

1.5.6