#include <pthread.h>#include <liberipc/eripc.h>#include <liberipc/eripctoolbar.h>#include <liberipc/eripcicons.h>#include <liberipc/eripcbusyd.h>#include <liberipc/eripccontentlister.h>#include <liberipc/eripcviewer.h>#include "ScribbleLog.h"#include "ScribbleIPC.h"#include "ScribbleUI.h"#include "ScribbleDefine.h"Go to the source code of this file.
Functions | |
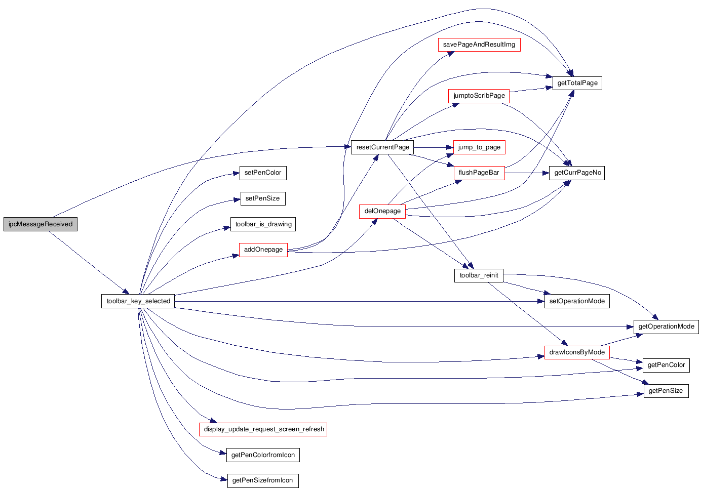
| void | ipcMessageReceived (gpointer data, gint source_fd, GdkInputCondition condition) |
| gboolean | installIpcServer (PScribbleUICtx pScribbleUICtx) |
| void | stopIpcServer (void) |
Variables | |
| static erServerChannel_t | srvChannel |
| static gint | srvInputTag |
| gboolean installIpcServer | ( | PScribbleUICtx | pScribbleUICtx | ) |
Start listening to IPC requests
| PScribbleUICtx | scribble ui context |
Definition at line 88 of file IPCServer.c.
00089 { 00090 int iRet = 0; 00091 int fd = -1; 00092 00093 SB_IPCPRINTF("__start__\n"); 00094 iRet = erIpcOpenServerChannel(ER_SCRIBBLE_CHANNEL, 00095 &srvChannel); 00096 if (iRet != 0) 00097 { 00098 SB_ERRORPRINTF("erIpcOpenServerChannel returned %d\n", iRet); 00099 return iRet; 00100 } 00101 fd = erIpcGetServerFd(srvChannel); 00102 // gtk specific mechanism to monitor input file descriptor. 00103 srvInputTag = gdk_input_add(fd, GDK_INPUT_READ, 00104 ipcMessageReceived, (gpointer) pScribbleUICtx); 00105 SB_IPCPRINTF("__finish__\n"); 00106 return iRet; 00107 }

| void ipcMessageReceived | ( | gpointer | data, | |
| gint | source_fd, | |||
| GdkInputCondition | condition | |||
| ) |
Definition at line 51 of file IPCServer.c.
00053 { 00054 char szBuffer[SCRIB_SERVER_BUFFER_SIZE]; 00055 int nBuf = SCRIB_SERVER_BUFFER_SIZE; 00056 erIpcCmd_t command; 00057 int iconID; 00058 int iconState; 00059 00060 PScribbleUICtx pScribbleUICtx=(PScribbleUICtx)data; 00061 00062 erIpcGetMessage(srvChannel, szBuffer, &nBuf); 00063 SB_IPCPRINTF("get msg ok\n"); 00064 if (vwrParseCommand(szBuffer, &command) >= 0) 00065 { 00066 switch ((int) command.cc) 00067 { 00068 case ccVwrJumpToPage: 00069 SB_IPCPRINTF("\nServiceCallBack: ccVwrJumpToPage %d\n", 00070 atoi(command.arg[1])); 00071 resetCurrentPage(pScribbleUICtx,atoi(command.arg[1]) ); 00072 SB_IPCPRINTF("reset page ok\n"); 00073 break; 00074 case ccVwrToolbar: 00075 iconID = atoi(command.arg[0]); 00076 iconState = atoi(command.arg[1]); 00077 SB_IPCPRINTF("Toolbar iconID [%d] iconState [%d]", \ 00078 iconID, iconState); 00079 toolbar_key_selected(iconID, iconState, pScribbleUICtx); 00080 break; 00081 default: 00082 SB_ERRORPRINTF("UNKNOWN COMMAND\n"); 00083 } 00084 } 00085 }

| void stopIpcServer | ( | void | ) |
Stop listening to IPC requests
Definition at line 110 of file IPCServer.c.
00111 { 00112 int fd = erIpcGetServerFd(srvChannel); 00113 00114 SB_IPCPRINTF("__start__\n"); 00115 gdk_input_remove(srvInputTag); 00116 close(fd); 00117 SB_IPCPRINTF("__finish__\n"); 00118 }
erServerChannel_t srvChannel [static] |
Definition at line 47 of file IPCServer.c.
gint srvInputTag [static] |
Definition at line 48 of file IPCServer.c.
1.5.6