#include <gtk/gtk.h>
#include "ScribbleDefine.h"
#include "ScribbleUtils.h"

Go to the source code of this file.
Defines | |
| #define | SCRIB_SERVER_BUFFER_SIZE (1024) |
Enumerations | |
| enum | OPERATION_MODE { MODE_DRAW = 0, MODE_SELSIZE = 1, MODE_SELCOLOR = 2, MODE_ERASE = 3, MODE_DELPAGE = 4, MODE_INVALID = 5 } |
Functions | |
| gboolean | installIpcServer (PScribbleUICtx pScribbleUICtx) |
| void | stopIpcServer (void) |
| void | pagebar_init () |
| void | pagebar_goto_page (int page) |
| void | pagebar_set_pagecount (int count) |
| void | pagebar_redraw () |
| void | toolbar_init (void) |
| void | toolbar_key_selected (int iconID, int iconState, PScribbleUICtx pScribbleUICtx) |
| OPERATION_MODE | getOperationMode () |
| void | setOperationMode (OPERATION_MODE iOpMode) |
| HW_COLOR | getPenColor () |
| void | setPenColor (HW_COLOR iHwColor) |
| PEN_SIZE | getPenSize () |
| void | setPenSize (PEN_SIZE iPenSize) |
| gboolean | toolbar_is_waitconfirmdel () |
| void | toolbar_confirm_delpage () |
| gboolean | toolbar_is_erasing () |
| gboolean | toolbar_is_drawing () |
| void | toolbar_clearall () |
| void | toolbar_firstinit (int iTotalPage) |
| void | toolbar_reinit (int iTotalPage) |
Copyright (C) 2005-2008 iRex Technologies B.V. All rights reserved.
<File description>="">
Definition in file ScribbleIPC.h.
| #define SCRIB_SERVER_BUFFER_SIZE (1024) |
Definition at line 40 of file ScribbleIPC.h.
| enum OPERATION_MODE |
Definition at line 100 of file ScribbleIPC.h.
00100 { 00101 MODE_DRAW=0, 00102 MODE_SELSIZE=1,//when selecting the pen size 00103 MODE_SELCOLOR=2,//when selecting the color 00104 MODE_ERASE=3, 00105 MODE_DELPAGE=4,//when wanna deleting pages 00106 MODE_INVALID=5,//initially,invalid 00107 }OPERATION_MODE;
| OPERATION_MODE getOperationMode | ( | ) |
| HW_COLOR getPenColor | ( | ) |
| PEN_SIZE getPenSize | ( | ) |
| gboolean installIpcServer | ( | PScribbleUICtx | pScribbleUICtx | ) |
Start listening to IPC requests
| PScribbleUICtx | scribble ui context |
Definition at line 88 of file IPCServer.c.
00089 { 00090 int iRet = 0; 00091 int fd = -1; 00092 00093 SB_IPCPRINTF("__start__\n"); 00094 iRet = erIpcOpenServerChannel(ER_SCRIBBLE_CHANNEL, 00095 &srvChannel); 00096 if (iRet != 0) 00097 { 00098 SB_ERRORPRINTF("erIpcOpenServerChannel returned %d\n", iRet); 00099 return iRet; 00100 } 00101 fd = erIpcGetServerFd(srvChannel); 00102 // gtk specific mechanism to monitor input file descriptor. 00103 srvInputTag = gdk_input_add(fd, GDK_INPUT_READ, 00104 ipcMessageReceived, (gpointer) pScribbleUICtx); 00105 SB_IPCPRINTF("__finish__\n"); 00106 return iRet; 00107 }

| void pagebar_goto_page | ( | int | page | ) |
Request from scribble to goto page
| page | - page to go to |
Definition at line 55 of file pagebar.c.
00056 { 00057 SB_PAGEBARPRINTF("entry %d\n", page); 00058 pbSetCurrentPage(erPagebarChannel, ER_SCRIBBLE_UA_ID, page); 00059 }
| void pagebar_init | ( | ) |
Open communication channel with pageBar deamon counts on the fact that pageBar is running
Definition at line 41 of file pagebar.c.
00042 { 00043 int iRet=-1; 00044 SB_PAGEBARPRINTF("entry\n"); 00045 iRet=erIpcStartClient(ER_PAGEBAR_CHANNEL, &erPagebarChannel); 00046 if (iRet != 0) 00047 { 00048 SB_ERRORPRINTF("erIpcStartClient returned %d\n", iRet); 00049 return; 00050 } 00051 pbReset(erPagebarChannel, ER_SCRIBBLE_UA_ID); 00052 }
| void pagebar_redraw | ( | ) |
Request from contentLister to redraw pagebar
| - |
Definition at line 69 of file pagebar.c.
00070 { 00071 SB_PAGEBARPRINTF("redraw\n"); 00072 pbRedraw(erPagebarChannel, ER_SCRIBBLE_UA_ID); 00073 }
| void pagebar_set_pagecount | ( | int | count | ) |
Request from browser to set number of pages
| count | - number of pages in current view |
Definition at line 62 of file pagebar.c.
00063 { 00064 SB_PAGEBARPRINTF("entry %d\n", count); 00065 pbSetPageCount(erPagebarChannel, ER_SCRIBBLE_UA_ID, count); 00066 }
| void setOperationMode | ( | OPERATION_MODE | iOpMode | ) |
| void setPenColor | ( | HW_COLOR | iHwColor | ) |
| void setPenSize | ( | PEN_SIZE | iPenSize | ) |
| void stopIpcServer | ( | void | ) |
Stop listening to IPC requests
Definition at line 110 of file IPCServer.c.
00111 { 00112 int fd = erIpcGetServerFd(srvChannel); 00113 00114 SB_IPCPRINTF("__start__\n"); 00115 gdk_input_remove(srvInputTag); 00116 close(fd); 00117 SB_IPCPRINTF("__finish__\n"); 00118 }
| void toolbar_clearall | ( | ) |
Definition at line 342 of file toolbar.c.
00343 { 00344 tbClearIconSet(toolbarChannel, ER_SCRIBBLE_UA_ID); 00345 }
| void toolbar_confirm_delpage | ( | ) |
| void toolbar_firstinit | ( | int | iTotalPage | ) |
Definition at line 348 of file toolbar.c.
00349 { 00350 setOperationMode(MODE_DRAW); 00351 drawIconsByMode(iTotalPage); 00352 }

| void toolbar_init | ( | void | ) |
Init toolbar (open communication channel and enable/set the correct icons)
Definition at line 365 of file toolbar.c.
00366 { 00367 int returnValue; 00368 00369 SB_IPCPRINTF("\n\n\nentry,ER_TOOLBAR_CHANNEL=%d\n\n", 00370 ER_TOOLBAR_CHANNEL); 00371 toolbarChannel=NULL; 00372 // create/init channel to communicate with the toolbar service 00373 returnValue = erIpcStartClient(ER_TOOLBAR_CHANNEL, &toolbarChannel); 00374 if (returnValue != 0) 00375 { 00376 SB_ERRORPRINTF("erIpcStartClient returned %d\n", returnValue); 00377 return; 00378 } 00379 // tell toolbar which icons set to display 00380 tbSelectIconSet(toolbarChannel, ER_SCRIBBLE_UA_ID); 00381 }
| gboolean toolbar_is_drawing | ( | ) |
Definition at line 238 of file toolbar.c.
00239 { 00240 return( MODE_DRAW ==s_OperationMode 00241 || MODE_SELSIZE ==s_OperationMode 00242 || MODE_SELCOLOR ==s_OperationMode); 00243 }
| gboolean toolbar_is_erasing | ( | ) |
Definition at line 232 of file toolbar.c.
00233 { 00234 return (MODE_ERASE== s_OperationMode); 00235 }
| gboolean toolbar_is_waitconfirmdel | ( | ) |
Definition at line 219 of file toolbar.c.
00220 { 00221 return ( MODE_DELPAGE==s_OperationMode ); 00222 }
| void toolbar_key_selected | ( | int | iconID, | |
| int | iconState, | |||
| PScribbleUICtx | pScribbleUICtx | |||
| ) |
A key is selected on the toolbar
| command | the command associated with the selected key | |
| PScribbleUICtx | scribble ui context |
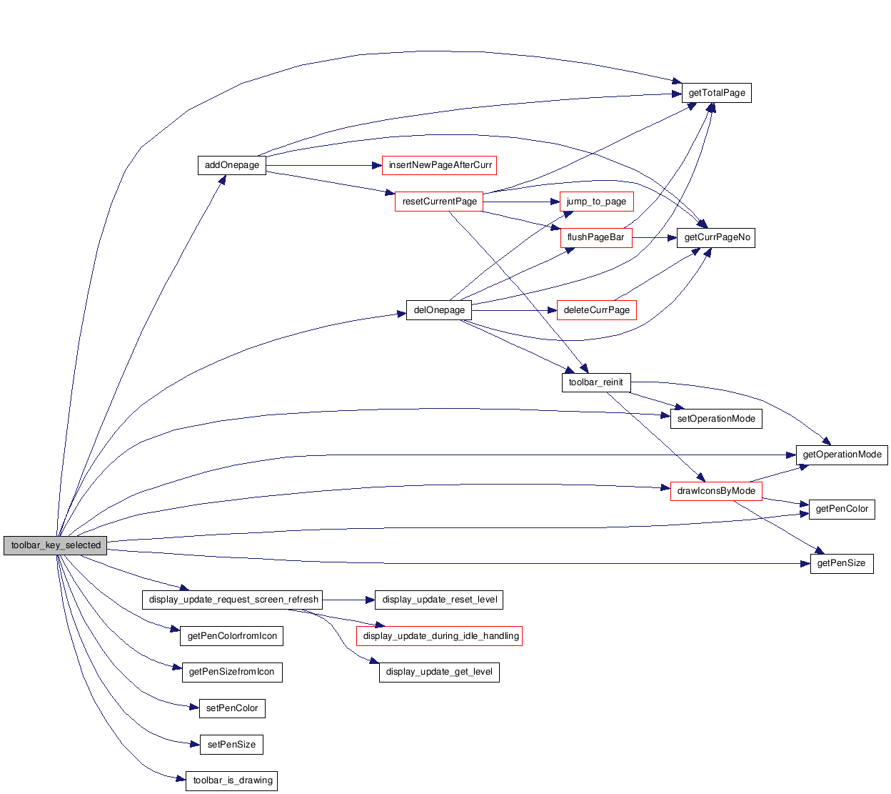
Definition at line 383 of file toolbar.c.
00384 { 00385 if( iconState_grey==iconState ) 00386 { 00387 return;//donothing. 00388 } 00389 00390 SB_IPCPRINTF("\n====iconID=%d[mode=%d,pensize=%d,color=%d]\n", 00391 iconID,getOperationMode(),getPenSize(),getPenColor()); 00392 00393 gboolean bNeedFlushWithFullQlt=FALSE; 00394 //need full update when return from erase mode. 00395 if( getOperationMode()== MODE_ERASE) 00396 { 00397 //every erase stroke ,we do it, so it's useless 00398 //core_redrawBgAndStrks(pScribbleUICtx); 00399 bNeedFlushWithFullQlt=TRUE; 00400 } 00401 //we should add deal to pageup/pagedown 00402 switch (iconID) 00403 { 00404 case iconID_pen: 00405 //we switch by whether or not user is drawing 00406 if( !toolbar_is_drawing() ) 00407 { 00408 setOperationMode(MODE_DRAW); 00409 } 00410 else 00411 { 00412 setOperationMode(MODE_INVALID); 00413 } 00414 break; 00415 case iconID_pen1pixel: 00416 case iconID_pen3pixel: 00417 case iconID_pen5pixel: 00418 case iconID_pen7pixel: 00419 //enter select mode 00420 setOperationMode(MODE_SELSIZE); 00421 break; 00422 case iconID_pen1pixelLow: 00423 case iconID_pen3pixelLow: 00424 case iconID_pen5pixelLow: 00425 case iconID_pen7pixelLow: 00426 //confirm the select 00427 setPenSize(getPenSizefromIcon(iconID)); 00428 setOperationMode(MODE_DRAW); 00429 break; 00430 case iconID_penwhite://WHITE 00431 case iconID_penlightgrey://LIGHT_GRAY 00432 case iconID_pendarkgrey://DARK_GRAY 00433 case iconID_penblack://BLACK 00434 //enter select mode 00435 setOperationMode(MODE_SELCOLOR); 00436 break; 00437 case iconID_penwhiteLow://WHITE 00438 case iconID_penlightgreyLow://LIGHT_GRAY 00439 case iconID_pendarkgreyLow://DARK_GRAY 00440 case iconID_penblackLow://BLACK 00441 //confirm the select 00442 setPenColor(getPenColorfromIcon(iconID)); 00443 setOperationMode(MODE_DRAW); 00444 break; 00445 case iconID_eraseline: 00446 if( MODE_ERASE==getOperationMode()) 00447 { 00448 setOperationMode(MODE_DRAW); 00449 } 00450 else 00451 { 00452 setOperationMode(MODE_ERASE); 00453 } 00454 break; 00455 case iconID_trashcan://delete page 00456 if(MODE_DELPAGE==getOperationMode()) 00457 { 00458 setOperationMode(MODE_DRAW); 00459 if(ispagedel_confirmed) 00460 { 00461 //delete page 00462 delOnepage(pScribbleUICtx); 00463 ispagedel_confirmed=FALSE; 00464 return;//tool bar will be updated when jumping 00465 } 00466 ispagedel_confirmed=FALSE; 00467 } 00468 else 00469 { 00470 SB_IPCPRINTF("enter MODE_DELPAGE\n"); 00471 setOperationMode(MODE_DELPAGE); 00472 ispagedel_confirmed=FALSE; 00473 } 00474 break; 00475 case iconID_npage: 00476 addOnepage(pScribbleUICtx); 00477 return;//tool bar will be updated when jumping 00478 default: 00479 SB_IPCPRINTF("Unknown iconID [%d]\n", iconID); 00480 return; 00481 } 00482 00483 drawIconsByMode(getTotalPage(&pScribbleUICtx->fileManager)); 00484 //flush the pixmap to gdk_buffer,but now every stroke is flush,so it's useless. 00485 //flushPixMap(pScribbleUICtx); 00486 if(bNeedFlushWithFullQlt) 00487 { 00488 display_update_request_screen_refresh 00489 (MAIN_WINDOW_EXPOSE_LEVEL,(gpointer)dmQFull); 00490 } 00491 else 00492 { 00493 display_update_request_screen_refresh 00494 (MAIN_WINDOW_EXPOSE_LEVEL,(gpointer)dmQTyping); 00495 } 00496 SB_IPCPRINTF("\n===end===[mode=%d,pensize=%d,color=%d]\n", 00497 getOperationMode(),getPenSize(),getPenColor()); 00498 return; 00499 }

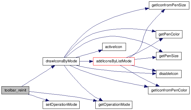
| void toolbar_reinit | ( | int | iTotalPage | ) |
Definition at line 355 of file toolbar.c.
00356 { 00357 //change the current mode only if current is mode_draw or erase. 00358 if( MODE_DELPAGE==getOperationMode() ) 00359 { 00360 setOperationMode(MODE_DRAW); 00361 } 00362 drawIconsByMode(iTotalPage); 00363 }

1.5.6