#include <gdk/gdkkeysyms.h>#include <liberdm/display.h>#include <unistd.h>#include <signal.h>#include "ScribbleUI.h"#include "ScribbleCore.h"#include "ScribbleIPC.h"#include "ScribbleLog.h"#include "ScribbleSignalDeal.h"#include "ScribbleSaveThread.h"#include "FileMgr_page.h"#include "displayUpdate.h"#include "erbusy.h"#include "ink_draw.h"Go to the source code of this file.
Functions | |
| static void | flushPageBar (PFileManager pFM) |
| static gboolean | on_slideshow_nextpage (gpointer data) |
| void | jump_to_page (PScribbleUICtx pScribbleUICtx) |
| void | resetCurrentPage (PScribbleUICtx pScribbleUICtx, const int iNewPageNum) |
| gboolean | addOnepage (PScribbleUICtx pScribbleUICtx) |
| gboolean | delOnepage (PScribbleUICtx pScribbleUICtx) |
| gboolean | initPixMap (PScribbleUICtx pScribbleUICtx) |
| static gboolean | expose_event (GtkWidget *widget1, GdkEventExpose *event, gpointer callback_data) |
| static gboolean | button_press_event (GtkWidget *widget, GdkEventButton *event, gpointer data) |
| void | eraseStrokes (PScribbleUICtx pScribbleUICtx, GdkPoint *pcurPoint) |
| static gboolean | button_release_event (GtkWidget *widget, GdkEventButton *event, gpointer data) |
| static gboolean | motion_notify_event (GtkWidget *widget, GdkEventMotion *event, gpointer data) |
| guint | on_mainWindow_keypress (GtkWidget *widget, GdkEventKey *event, gpointer data) |
| void | quit (gpointer data) |
| static gboolean | flush_points (gpointer data) |
| static void | initPageBarAndToolBar (ScribbleUICtx *pScribbleUICtx) |
| void | printarg (const int argc, char *argv[]) |
| int | parse_args (int argc, char *argv[], ScribbleUICtx *pScribbleUICtx) |
| gboolean | initScribbleUICtx (ScribbleUICtx *pScribbleUICtx) |
| int | main (int argc, char *argv[]) |
Variables | |
| static gboolean | g_slideshow_enable = FALSE |
| static gint | g_slideshow_interval = 10 |
| gboolean addOnepage | ( | PScribbleUICtx | pScribbleUICtx | ) |
Definition at line 108 of file ScribbleUI.c.
00109 { 00110 PFileManager pFM=&pScribbleUICtx->fileManager; 00111 insertNewPageAfterCurr(pFM); 00112 SB_LOGPRINTF("after insert[total=%d,curropen=%d]\n", 00113 getTotalPage(pFM),getCurrPageNo(pFM)); 00114 00115 //goto the new page,it will flush the pagebar. 00116 resetCurrentPage(pScribbleUICtx,getCurrPageNo(pFM)+1); 00117 return TRUE; 00118 }

| static gboolean button_press_event | ( | GtkWidget * | widget, | |
| GdkEventButton * | event, | |||
| gpointer | data | |||
| ) | [static] |
Definition at line 197 of file ScribbleUI.c.
00200 { 00201 //SB_LOGPRINTF("__start__\n"); 00202 erbusy_blink(); 00203 PScribbleUICtx pScribbleUICtx=(PScribbleUICtx)data; 00204 if ((event->button == 1) && (pScribbleUICtx->pixmap != NULL)) 00205 { 00206 //SB_LOGPRINTF("===press point[%d,%d,%d]===\n", 00207 //(int)event->x ,(int)event->y,pScribbleUICtx->pen_down); 00208 pScribbleUICtx->pen_down = TRUE; 00209 00210 if( toolbar_is_drawing() && !g_slideshow_enable ) 00211 { 00212 core_add_point(pScribbleUICtx,event->x, event->y); 00213 } 00214 else if ( toolbar_is_erasing() ) 00215 { 00216 //save the point as the previous point 00217 pScribbleUICtx->lastPoint.x=event->x; 00218 pScribbleUICtx->lastPoint.y=event->y; 00219 //To add do a hitTest? 00220 } 00221 else if( toolbar_is_waitconfirmdel() ) 00222 { 00223 toolbar_confirm_delpage(); 00224 } 00225 } 00226 //SB_LOGPRINTF("__end__\n"); 00227 return TRUE; 00228 }

| static gboolean button_release_event | ( | GtkWidget * | widget, | |
| GdkEventButton * | event, | |||
| gpointer | data | |||
| ) | [static] |
Definition at line 261 of file ScribbleUI.c.
00264 { 00265 //SB_LOGPRINTF("__start__\n"); 00266 PScribbleUICtx pScribbleUICtx=(PScribbleUICtx)data; 00267 //SB_LOGPRINTF("===release[%d,%d,%d]===\n", 00268 //(int)event->x ,(int)event->y,pScribbleUICtx->pen_down); 00269 pScribbleUICtx->pen_down = FALSE; 00270 00271 if( toolbar_is_drawing() && !g_slideshow_enable ) 00272 { 00273 core_add_point(pScribbleUICtx,event->x, event->y); 00274 } 00275 else if ( toolbar_is_erasing() ) 00276 { 00277 GdkPoint curPoint; 00278 curPoint.x=event->x; 00279 curPoint.y=event->y; 00280 eraseStrokes(pScribbleUICtx,&curPoint); 00281 //also flush screen object, when stroke is finished. 00282 core_redrawBgAndStrks(pScribbleUICtx); 00283 } 00284 erbusy_off(); 00285 //SB_LOGPRINTF("__end__\n"); 00286 return TRUE; 00287 }

| gboolean delOnepage | ( | PScribbleUICtx | pScribbleUICtx | ) |
Definition at line 121 of file ScribbleUI.c.
00122 { 00123 PFileManager pFM=&pScribbleUICtx->fileManager; 00124 if( 0!=deleteCurrPage(pFM) ) 00125 { 00126 SB_ERRORPRINTF("del fail\n"); 00127 return FALSE; 00128 } 00129 SB_LOGPRINTF("after del[total=%d,curropen=%d]\n", 00130 getTotalPage(pFM),getCurrPageNo(pFM)); 00131 00132 flushPageBar(pFM); 00133 //reset toolbar 00134 toolbar_reinit( getTotalPage(pFM) ); 00135 //goto the new page. 00136 jump_to_page(pScribbleUICtx); 00137 return TRUE; 00138 }

| void eraseStrokes | ( | PScribbleUICtx | pScribbleUICtx, | |
| GdkPoint * | pcurPoint | |||
| ) |
Definition at line 254 of file ScribbleUI.c.
00255 { 00256 PtrInk pdelink=pScribbleUICtx->scribbleCoreCtx.pDelInk; 00257 if( pdelink==NULL) SB_WARNPRINTF("NULL before erase\n"); 00258 core_eraseStrokes(pScribbleUICtx,pcurPoint); 00259 }

| static gboolean expose_event | ( | GtkWidget * | widget1, | |
| GdkEventExpose * | event, | |||
| gpointer | callback_data | |||
| ) | [static] |
Definition at line 183 of file ScribbleUI.c.
00186 { 00187 SB_LOGPRINTF("____start____\n"); 00188 erbusy_blink(); //will be close after draw 00189 PScribbleUICtx pScribbleUICtx=(PScribbleUICtx)callback_data; 00190 00191 flushPixMap(pScribbleUICtx); 00192 display_update_request_screen_refresh(MAIN_WINDOW_EXPOSE_LEVEL,NULL); 00193 SB_LOGPRINTF("__finish___\n"); 00194 return FALSE; 00195 }

| static gboolean flush_points | ( | gpointer | data | ) | [static] |
Definition at line 409 of file ScribbleUI.c.
00410 { 00411 PScribbleUICtx pScribbleUICtx=(PScribbleUICtx)data; 00412 //under ease mode, we maybe need flush once. 00413 if( toolbar_is_erasing() ) 00414 { 00415 if( pScribbleUICtx->scribbleCoreCtx.pDelInk==NULL) 00416 SB_WARNPRINTF("NULL before flush screen\n"); 00417 00418 core_flush_delstroke_onscreen(pScribbleUICtx); 00419 } 00420 else 00421 { 00422 core_process_points ( pScribbleUICtx ); 00423 } 00424 return TRUE; 00425 }

| static void flushPageBar | ( | PFileManager | pFM | ) | [static] |
Definition at line 427 of file ScribbleUI.c.
00428 { 00429 SB_LOGPRINTF("totalpage=%d,currentpage=%d\n",getTotalPage(pFM),getCurrPageNo(pFM)); 00430 pagebar_set_pagecount(getTotalPage(pFM)); 00431 pagebar_goto_page(getCurrPageNo(pFM)); 00432 pagebar_redraw(); 00433 }

| static void initPageBarAndToolBar | ( | ScribbleUICtx * | pScribbleUICtx | ) | [static] |
Definition at line 435 of file ScribbleUI.c.
00436 { 00437 SB_LOGPRINTF("__start___\n"); 00438 erbusy_init(); 00439 erbusy_blink(); 00440 //install and set toolbar 00441 toolbar_init(); 00442 PFileManager pFM=&pScribbleUICtx->fileManager; 00443 toolbar_firstinit( getTotalPage(pFM) ); 00444 00445 //install and set page bar 00446 SB_LOGPRINTF("ER_SCRIBBLE_UA_ID=%d,total page=%d,currpage=%d\n", 00447 ER_SCRIBBLE_UA_ID, 00448 getTotalPage(pFM), 00449 getCurrPageNo(pFM)); 00450 pagebar_init(); 00451 flushPageBar(pFM); 00452 00453 erbusy_off(); 00454 SB_LOGPRINTF("__finish___\n"); 00455 }

| gboolean initPixMap | ( | PScribbleUICtx | pScribbleUICtx | ) |
Definition at line 160 of file ScribbleUI.c.
00161 { 00162 SB_LOGPRINTF("____start____\n"); 00163 if(pScribbleUICtx->pixmap) 00164 g_object_unref (pScribbleUICtx->pixmap); 00165 00166 GtkWidget* widget=pScribbleUICtx->drawing_area; 00167 pScribbleUICtx->pixmap = gdk_pixmap_new (widget->window, 00168 widget->allocation.width, 00169 widget->allocation.height, 00170 -1); 00171 SB_LOGPRINTF("\nwidth:%d,height=%d\n", 00172 widget->allocation.width, 00173 widget->allocation.height); 00174 //printDrawablePosition(pScribbleUICtx); 00175 00176 //set the drawable object 00177 ink_setDrawable(pScribbleUICtx->pixmap); 00178 SB_LOGPRINTF("__finish___\n"); 00179 return TRUE; 00180 }

| gboolean initScribbleUICtx | ( | ScribbleUICtx * | pScribbleUICtx | ) |
Definition at line 524 of file ScribbleUI.c.
00525 { 00526 //set all pointer to null. 00527 memset(pScribbleUICtx,0,sizeof(ScribbleUICtx)); 00528 pScribbleUICtx->pen_down= FALSE; 00529 pScribbleUICtx->lastPoint.x=-1; 00530 pScribbleUICtx->lastPoint.y=-1; 00531 return TRUE; 00532 }
| void jump_to_page | ( | PScribbleUICtx | pScribbleUICtx | ) |
Copyright (C) 2005-2008 iRex Technologies B.V. All rights reserved.
Definition at line 58 of file ScribbleUI.c.
00059 { 00060 SB_LOGPRINTF("__start__...\n"); 00061 erbusy_blink(); 00062 if ( 0!= loadPageAndResultImg(pScribbleUICtx) ) 00063 { 00064 erbusy_off(); 00065 SB_ERRORPRINTF("Error loading page and result image\n"); 00066 } 00067 else 00068 { 00069 gtk_widget_queue_draw(pScribbleUICtx->drawing_area); 00070 } 00071 SB_LOGPRINTF("__finish__...\n"); 00072 }

| int main | ( | int | argc, | |
| char * | argv[] | |||
| ) |
Definition at line 534 of file ScribbleUI.c.
00535 { 00536 GtkWidget *window; 00537 GtkWidget *vbox; 00538 00539 ScribbleUICtx scribbleUICtx; 00540 guint g_timeout_handler_id = 0; 00541 00542 if(!initScribbleUICtx(&scribbleUICtx)) 00543 return -1; 00544 00545 //parse the parameter and init FileManager. 00546 if ( 0!=parse_args(argc, argv,&scribbleUICtx)) 00547 return -1; 00548 00549 dealTermSignal(&scribbleUICtx); 00550 00551 g_thread_init(NULL); 00552 gdk_threads_init(); 00553 00554 scribbleUICtx.fbdev = open("/dev/fb0", O_RDWR); 00555 if ( -1 == scribbleUICtx.fbdev) 00556 { 00557 SB_ERRORPRINTF("Error opening fb. # mknod /dev/fb0 c 29 0\n"); 00558 return -1; 00559 } 00560 00561 SB_LOGPRINTF("version %d\n", 1); 00562 gtk_init (&argc, &argv); 00563 00564 window= gtk_window_new (GTK_WINDOW_TOPLEVEL); 00565 gtk_widget_set_name (window, "Test Input"); 00566 if (g_slideshow_enable) 00567 { 00568 gtk_window_fullscreen(GTK_WINDOW(window)); // Fullscreen overlaps toolbar and pagebar 00569 g_timeout_add(g_slideshow_interval * 1000, on_slideshow_nextpage, &scribbleUICtx); 00570 } 00571 00572 vbox = gtk_vbox_new (FALSE, 0); 00573 gtk_container_add (GTK_CONTAINER (window), vbox); 00574 gtk_widget_show (vbox); 00575 00576 /* Create the drawing area */ 00577 scribbleUICtx.drawing_area = gtk_drawing_area_new (); 00578 if (g_slideshow_enable) 00579 { 00580 gtk_widget_set_size_request (GTK_WIDGET (scribbleUICtx.drawing_area), 00581 SCREEN_WIDTH, SCREEN_HEIGHT); 00582 } 00583 else 00584 { 00585 gtk_widget_set_size_request (GTK_WIDGET (scribbleUICtx.drawing_area), 00586 SCREEN_WIDTH, SCREEN_HEIGHT - TOOLBAR_HEIGHT - PAGEBAR_HEIGHT); 00587 } 00588 gtk_box_pack_start (GTK_BOX (vbox), scribbleUICtx.drawing_area, TRUE, 00589 TRUE, 0); 00590 gtk_widget_show (scribbleUICtx.drawing_area); 00591 00592 /* Signals used to handle backing pixmap */ 00593 g_signal_connect (G_OBJECT (scribbleUICtx.drawing_area), 00594 "expose_event", 00595 G_CALLBACK (expose_event), 00596 &scribbleUICtx); 00597 00598 /* Event signals */ 00599 g_signal_connect (G_OBJECT (scribbleUICtx.drawing_area), 00600 "motion_notify_event", 00601 G_CALLBACK (motion_notify_event), 00602 &scribbleUICtx); 00603 g_signal_connect (G_OBJECT (scribbleUICtx.drawing_area), 00604 "button_press_event", 00605 G_CALLBACK (button_press_event), 00606 &scribbleUICtx); 00607 g_signal_connect (G_OBJECT (scribbleUICtx.drawing_area), 00608 "button_release_event", 00609 G_CALLBACK (button_release_event), 00610 &scribbleUICtx); 00611 00612 // catch the key-events in the toplevel window 00613 // update scribbleUICtx.drawing_area to main widow 00614 g_signal_connect (G_OBJECT (window), 00615 "key_press_event", 00616 G_CALLBACK(on_mainWindow_keypress), 00617 &scribbleUICtx); 00618 00619 gtk_widget_set_events (scribbleUICtx.drawing_area, 00620 GDK_EXPOSURE_MASK | 00621 GDK_LEAVE_NOTIFY_MASK | 00622 GDK_BUTTON_PRESS_MASK | 00623 GDK_BUTTON_RELEASE_MASK | 00624 GDK_POINTER_MOTION_MASK ); 00625 00626 gtk_widget_set_events (window, GDK_KEY_PRESS_MASK); 00627 00628 g_timeout_handler_id = 00629 g_timeout_add (100, flush_points, &scribbleUICtx); 00630 if (g_timeout_handler_id) 00631 { 00632 gtk_widget_show(window); 00633 installIpcServer(&scribbleUICtx); 00634 //pagebar and toolbar should be initialized after 00635 //g_init,gtk_init and even the ipc server installed... 00636 initPageBarAndToolBar(&scribbleUICtx); 00637 initPixMap(&scribbleUICtx); 00638 //init and start thread for save result page. 00639 if( 0!=initSaveThread(&scribbleUICtx) ) 00640 { 00641 SB_ERRORPRINTF("Error when create save thread\n"); 00642 return (-1); 00643 } 00644 jump_to_page(&scribbleUICtx);//jump to current page. 00645 00646 gdk_threads_enter(); 00647 gtk_main (); 00648 gdk_threads_leave(); 00649 00650 //stop IPC server, allowing a new app started while we are saving 00651 stopIpcServer(); 00652 00653 //save scribble, terminate save-thread and wait till it is done. 00654 savePageAndResultImg(&scribbleUICtx,TRUE); 00655 exitSaveThread(); 00656 00657 g_source_remove (g_timeout_handler_id); 00658 } 00659 close (scribbleUICtx.fbdev); 00660 SB_TIMEDISPLAY("main quit...\n"); 00661 return (0); 00662 }

| static gboolean motion_notify_event | ( | GtkWidget * | widget, | |
| GdkEventMotion * | event, | |||
| gpointer | data | |||
| ) | [static] |
Definition at line 289 of file ScribbleUI.c.
00292 { 00293 //SB_LOGPRINTF("__start__\n"); 00294 PScribbleUICtx pScribbleUICtx=(PScribbleUICtx)data; 00295 if ( ! (event->is_hint) 00296 && (pScribbleUICtx->pen_down) 00297 && (event->x < widget->allocation.width) 00298 && (event->y < widget->allocation.height) ) 00299 { 00300 if( toolbar_is_drawing() && !g_slideshow_enable ) 00301 { 00302 core_add_point(pScribbleUICtx,event->x, event->y); 00303 } 00304 else if ( toolbar_is_erasing() ) 00305 { 00306 GdkPoint curPoint; 00307 curPoint.x=event->x; 00308 curPoint.y=event->y; 00309 eraseStrokes(pScribbleUICtx,&curPoint); 00310 pScribbleUICtx->lastPoint.x=event->x; 00311 pScribbleUICtx->lastPoint.y=event->y; 00312 } 00313 } 00314 //SB_LOGPRINTF("__end__\n"); 00315 return TRUE; 00316 }

| guint on_mainWindow_keypress | ( | GtkWidget * | widget, | |
| GdkEventKey * | event, | |||
| gpointer | data | |||
| ) |
Definition at line 320 of file ScribbleUI.c.
00323 { 00324 SB_LOGPRINTF("on_mainWindow_keypress - event 0x%x\n", event->keyval); 00325 00326 PScribbleUICtx pScribbleUICtx=(PScribbleUICtx)data; 00327 int iCurrPage=getCurrPageNo(&pScribbleUICtx->fileManager); 00328 switch (event->keyval) 00329 { 00330 case GDK_Page_Down: 00331 SB_LOGPRINTF("jumping to the next page\n"); 00332 iCurrPage++; 00333 break; 00334 case GDK_F1: 00335 SB_LOGPRINTF("PAGETURN_FORWARD LONG\n"); 00336 iCurrPage+=5; 00337 break; 00338 case GDK_Page_Up: 00339 iCurrPage--; 00340 break; 00341 case GDK_F2: 00342 SB_LOGPRINTF("PAGETURN_BACK LONG\n"); 00343 iCurrPage-=5; 00344 break; 00345 case GDK_F5: 00346 case GDK_Home: 00347 SB_LOGPRINTF("PAGETURN_HOME,For quitting...\n"); 00348 quit(pScribbleUICtx);//it has exited all threads. 00349 return 1; 00350 00351 default: 00352 // Unhandled key pressed 00353 erbusy_off(); 00354 return 1; 00355 } // switch 00356 //correct function., 00357 resetCurrentPage(pScribbleUICtx,iCurrPage); 00358 erbusy_off(); 00359 return 1;// return TRUE => stop event handling 00360 }

| static gboolean on_slideshow_nextpage | ( | gpointer | data | ) | [static] |
Definition at line 364 of file ScribbleUI.c.
00365 { 00366 PScribbleUICtx pScribbleUICtx=(PScribbleUICtx)data; 00367 int iCurrPage = getCurrPageNo(&pScribbleUICtx->fileManager); 00368 00369 SB_LOGPRINTF("current page [%d]", iCurrPage); 00370 00371 if (iCurrPage < getTotalPage(&pScribbleUICtx->fileManager)) 00372 { 00373 iCurrPage++; 00374 } 00375 else 00376 { 00377 iCurrPage = 1; 00378 } 00379 00380 SB_LOGPRINTF("new page [%d]", iCurrPage); 00381 resetCurrentPage(pScribbleUICtx,iCurrPage); 00382 00383 return TRUE; // call me again, please 00384 }

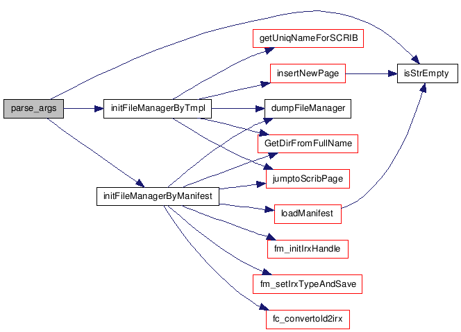
| int parse_args | ( | int | argc, | |
| char * | argv[], | |||
| ScribbleUICtx * | pScribbleUICtx | |||
| ) |
Definition at line 468 of file ScribbleUI.c.
00471 { 00472 int i, j; 00473 00474 //parse command-line options 00475 for (i = 1 ; i < argc ; ) 00476 { 00477 if (strcmp(argv[i], "--slideshow") == 0) 00478 { 00479 g_slideshow_enable = TRUE; 00480 for (j = i ; j < argc - 1 ; j++) 00481 { 00482 argv[j] = argv[j + 1]; 00483 } 00484 argc = argc - 1; 00485 } 00486 else if ( i < argc - 1 00487 && strcmp(argv[i], "--interval") == 0 ) 00488 { 00489 j = atoi(argv[i + 1]); 00490 if (j >= 2) 00491 { 00492 g_slideshow_interval = j; 00493 } 00494 for (j = i ; j < argc - 2 ; j++) 00495 { 00496 argv[j] = argv[j + 2]; 00497 } 00498 argc = argc - 2; 00499 } 00500 else 00501 { 00502 i++; 00503 } 00504 } 00505 00506 //printarg(argc,argv); 00507 PFileManager pFM=&pScribbleUICtx->fileManager; 00508 00509 if( (3!=argc ) 00510 || ( isStrEmpty(argv[1]) && isStrEmpty(argv[2])) ) 00511 { 00512 SB_ERRORPRINTF("Usage:%s [manifest] |[tmpimagename]\n", argv[0]); 00513 return -1; 00514 } 00515 00516 if( isStrEmpty(argv[1]) ) 00517 {//currently, use template. 00518 return initFileManagerByTmpl(pFM,argv[2]); 00519 } 00520 //else start with manifest 00521 return initFileManagerByManifest(pFM,argv[1]); 00522 }

| void printarg | ( | const int | argc, | |
| char * | argv[] | |||
| ) |
Definition at line 457 of file ScribbleUI.c.
00458 { 00459 printf("\n======paralist========\n"); 00460 int i; 00461 for(i=0;i<argc;i++) 00462 { 00463 printf("argv[%d]=%s\n", i,argv[i]); 00464 } 00465 printf("\n======================\n"); 00466 }
| void quit | ( | gpointer | data | ) |
void destroyScribbleUICtx(PScribbleUICtx pScribbleUICtx) { if(pScribbleUICtx) { destroyScribbleCoreCtx(&pScribbleUICtx->scribbleCoreCtx); FreeFileManager(&pScribbleUICtx->fileManager); } }
Definition at line 399 of file ScribbleUI.c.
00400 { 00401 SB_LOGPRINTF("__start__\n"); 00402 00403 // show busy, stop GTK main loop 00404 erbusy_blink(); 00405 gtk_main_quit(); 00406 }

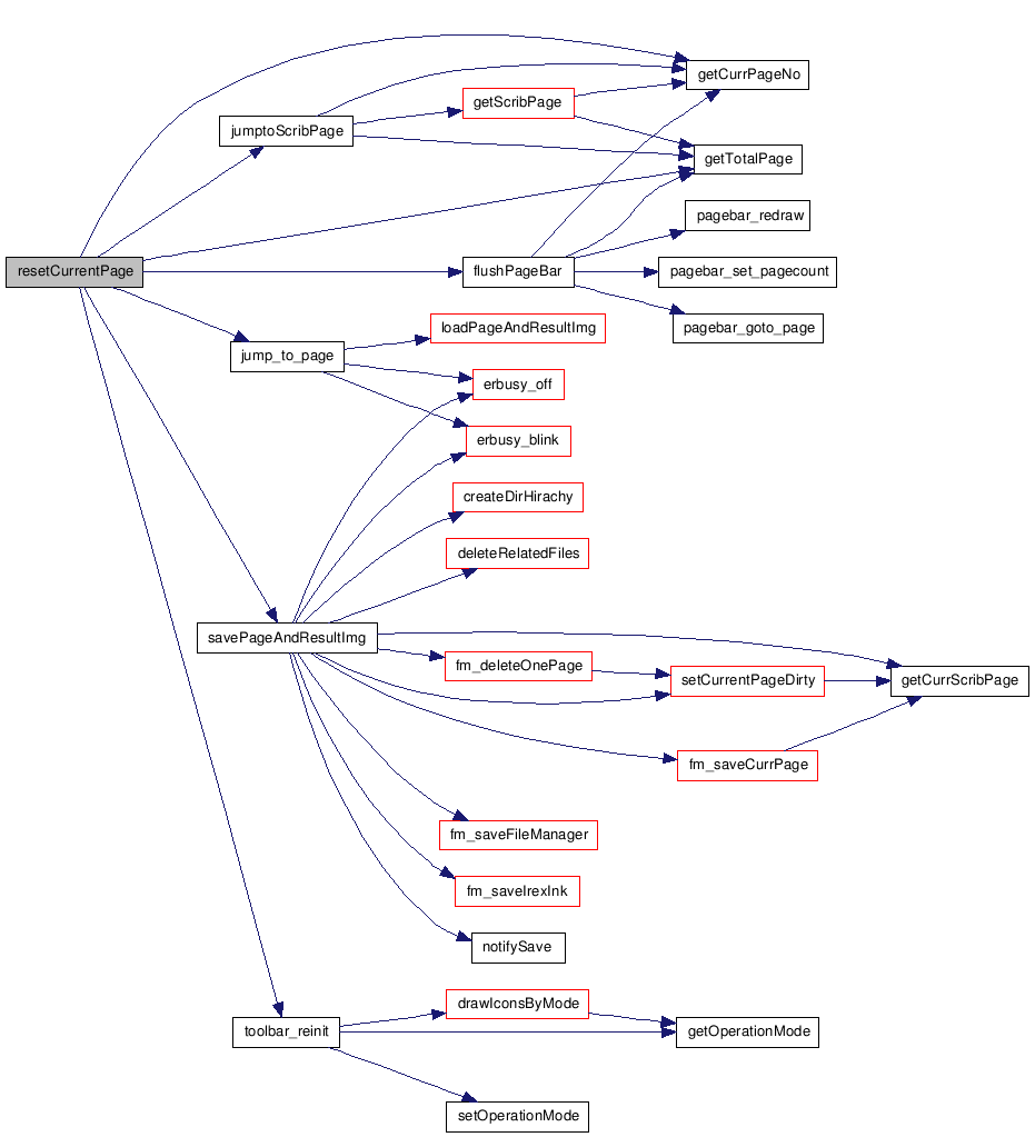
| void resetCurrentPage | ( | PScribbleUICtx | pScribbleUICtx, | |
| const int | iNewPageNum | |||
| ) |
Definition at line 75 of file ScribbleUI.c.
00077 { 00078 SB_LOGPRINTF("__start__\n"); 00079 PFileManager pFM=&pScribbleUICtx->fileManager; 00080 int iOldCurrPage=getCurrPageNo(pFM); 00081 SB_LOGPRINTF("\nold current=%d,wanto=%d\n",iOldCurrPage,iNewPageNum); 00082 if( iNewPageNum==iOldCurrPage ) 00083 { 00084 SB_LOGPRINTF("no need to chage page,curr==%d\n",iNewPageNum); 00085 return; 00086 } 00087 //when switch, save current page. 00088 savePageAndResultImg(pScribbleUICtx,FALSE); 00089 00090 jumptoScribPage(pFM,iNewPageNum); 00091 int iNewCurrPage=getCurrPageNo(pFM); 00092 SB_LOGPRINTF("\nnew current=%d\n",iNewCurrPage); 00093 if( iOldCurrPage==iNewCurrPage ) 00094 { 00095 SB_LOGPRINTF("no need to chage page,last curr==%d\n",iNewCurrPage); 00096 return; 00097 } 00098 00099 SB_LOGPRINTF("will jump to %d\n",getCurrPageNo(pFM)); 00100 flushPageBar(pFM); 00101 //reset toolbar 00102 toolbar_reinit( getTotalPage(pFM) ); 00103 jump_to_page(pScribbleUICtx); 00104 SB_LOGPRINTF("__finish__\n"); 00105 }

gboolean g_slideshow_enable = FALSE [static] |
Copyright (C) 2005-2008 iRex Technologies B.V. All rights reserved.
Definition at line 50 of file ScribbleUI.c.
gint g_slideshow_interval = 10 [static] |
Definition at line 51 of file ScribbleUI.c.
1.5.6