
Go to the source code of this file.
Classes | |
| struct | arcLocData_t |
| struct | mediaPath_t |
| struct | arcPath_t |
Enumerations | |
| enum | arcType_e { arcNews = 0, arcBooks, arcDocs, arcNotes, arcTypeUndefined } |
| enum | arcLocType_e { arcLocMain = 0, arcLocCard, arcLocUSB, arcLocCF, arcLocUndefined } |
Functions | |
| void | iLiad_archive_location_data_init (void) |
| void | iLiad_archive_location_data_destroy (void) |
| void | iLiad_archive_location_data_store (void) |
| void | iLiad_archive_location_data_set (arcType_e arc, arcLocType_e location) |
| void | iLiad_export_location_data_set (arcLocType_e location) |
| arcLocType_e | iLiad_archive_location_data_get (arcType_e arc) |
| arcLocType_e | iLiad_export_location_data_get () |
Copyright (C) 2005-2008 iRex Technologies B.V. All rights reserved.
Providing archive location data functions.
Definition in file iLiadArcLocData.h.
| enum arcLocType_e |
Definition at line 48 of file iLiadArcLocData.h.
00049 { 00050 arcLocMain = 0, 00051 arcLocCard, 00052 arcLocUSB, 00053 arcLocCF, 00054 arcLocUndefined 00055 } arcLocType_e;
| enum arcType_e |
Definition at line 39 of file iLiadArcLocData.h.
00040 { 00041 arcNews = 0, 00042 arcBooks, 00043 arcDocs, 00044 arcNotes, 00045 arcTypeUndefined 00046 } arcType_e;
| void iLiad_archive_location_data_destroy | ( | void | ) |
Definition at line 102 of file iLiadArcLocData.c.
00103 { 00104 ST_LOGPRINTF("entry"); 00105 00106 if (g_cur_settings) 00107 { 00108 g_free(g_cur_settings); 00109 g_cur_settings = NULL; 00110 } 00111 00112 if (g_stored_settings) 00113 { 00114 g_free(g_stored_settings); 00115 g_stored_settings = NULL; 00116 } 00117 00118 if (g_arc_paths) 00119 { 00120 freeArcPaths(g_arc_paths); 00121 g_arc_paths = NULL; 00122 } 00123 00124 if (g_media_paths) 00125 { 00126 freeMediaPaths(g_media_paths); 00127 g_media_paths = NULL; 00128 } 00129 00130 if (g_cur_export_settings) 00131 { 00132 erRegFreeExportMemType(g_cur_export_settings); 00133 g_cur_export_settings = NULL; 00134 } 00135 00136 if (g_stored_export_settings) 00137 { 00138 erRegFreeExportMemType(g_stored_export_settings); 00139 g_stored_export_settings = NULL; 00140 } 00141 }

| arcLocType_e iLiad_archive_location_data_get | ( | arcType_e | arc | ) |
Definition at line 335 of file iLiadArcLocData.c.
00336 { 00337 ST_LOGPRINTF("arc=%d", arc); 00338 00339 arcLocType_e location = arcLocMain; 00340 00341 if (g_cur_settings) 00342 { 00343 switch (arc) 00344 { 00345 case arcNews: 00346 location = g_cur_settings->newsLoc; 00347 break; 00348 case arcBooks: 00349 location = g_cur_settings->booksLoc; 00350 break; 00351 case arcDocs: 00352 location = g_cur_settings->docsLoc; 00353 break; 00354 case arcNotes: 00355 location = g_cur_settings->notesLoc; 00356 break; 00357 default: 00358 ST_ERRORPRINTF("error:arc=%d", arc); 00359 } 00360 } 00361 else 00362 { 00363 ST_WARNPRINTF("g_cur_settings == NULL"); 00364 } 00365 00366 return location; 00367 }
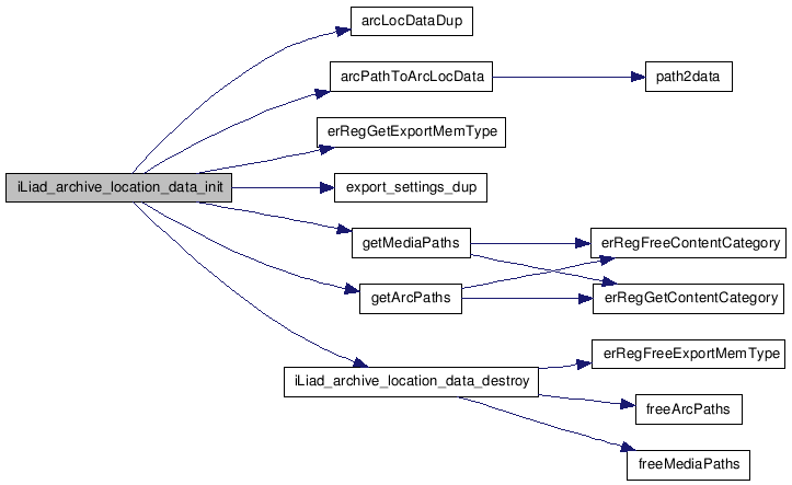
| void iLiad_archive_location_data_init | ( | void | ) |
Definition at line 69 of file iLiadArcLocData.c.
00070 { 00071 ST_LOGPRINTF("entry"); 00072 00073 iLiad_archive_location_data_destroy(); 00074 00075 g_cur_settings = g_new0(arcLocData_t, 1); 00076 if (g_cur_settings != NULL) 00077 { 00078 g_arc_paths = getArcPaths(); 00079 g_media_paths = getMediaPaths(); 00080 00081 arcPathToArcLocData(g_arc_paths, g_cur_settings); 00082 g_stored_settings = arcLocDataDup(g_cur_settings); 00083 } 00084 else 00085 { 00086 ST_ERRORPRINTF("memory allocation error"); 00087 } 00088 00089 g_cur_export_settings = erRegGetExportMemType(); 00090 if (g_cur_export_settings == NULL) 00091 { 00092 g_cur_export_settings = g_new0(regExportMemType_t, 1); 00093 g_assert(NULL != g_cur_export_settings); 00094 00095 // Use internal memory as default 00096 g_cur_export_settings->location = g_strdup(MAIN_CATEGORY); 00097 } 00098 00099 g_stored_export_settings = export_settings_dup(g_cur_export_settings); 00100 }

| void iLiad_archive_location_data_set | ( | arcType_e | arc, | |
| arcLocType_e | location | |||
| ) |
Definition at line 304 of file iLiadArcLocData.c.
00305 { 00306 ST_LOGPRINTF("arc=%d, location=%d", arc, location); 00307 00308 g_return_if_fail(g_cur_settings != NULL); 00309 00310 if ((location < arcLocMain) || (location >= arcLocUndefined)) 00311 { 00312 ST_WARNPRINTF("invalid location value and use the default value(%d)", arcLocMain); 00313 location = arcLocMain; 00314 } 00315 00316 switch (arc) 00317 { 00318 case arcNews: 00319 g_cur_settings->newsLoc = location; 00320 break; 00321 case arcBooks: 00322 g_cur_settings->booksLoc = location; 00323 break; 00324 case arcDocs: 00325 g_cur_settings->docsLoc = location; 00326 break; 00327 case arcNotes: 00328 g_cur_settings->notesLoc = location; 00329 break; 00330 default: 00331 ST_ERRORPRINTF("error:arc=%d", arc); 00332 } 00333 }
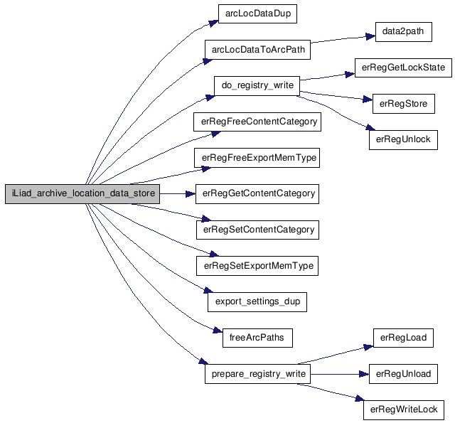
| void iLiad_archive_location_data_store | ( | void | ) |
Definition at line 143 of file iLiadArcLocData.c.
00144 { 00145 gboolean bSaveNews=FALSE, bSaveBooks=FALSE, bSaveDocs=FALSE, bSaveNotes=FALSE, bSaveExport=FALSE; 00146 00147 ST_LOGPRINTF("entry"); 00148 00149 g_return_if_fail(NULL != g_cur_settings); 00150 g_return_if_fail(NULL != g_stored_settings); 00151 00152 // need to save changes or not? 00153 if (g_cur_settings->newsLoc != g_stored_settings->newsLoc) 00154 { 00155 bSaveNews = TRUE; 00156 } 00157 00158 if (g_cur_settings->booksLoc != g_stored_settings->booksLoc) 00159 { 00160 bSaveBooks = TRUE; 00161 } 00162 00163 if (g_cur_settings->docsLoc != g_stored_settings->docsLoc) 00164 { 00165 bSaveDocs = TRUE; 00166 } 00167 00168 if (g_cur_settings->notesLoc != g_stored_settings->notesLoc) 00169 { 00170 bSaveNotes = TRUE; 00171 } 00172 00173 if (strcmp(g_cur_export_settings->location, g_stored_export_settings->location) != 0) 00174 { 00175 bSaveExport = TRUE; 00176 } 00177 00178 if (bSaveNews || bSaveBooks || bSaveDocs || bSaveNotes || bSaveExport) 00179 { 00180 ST_LOGPRINTF("entry %d %d %d %d %d", bSaveNews, bSaveBooks, bSaveDocs, bSaveNotes, bSaveExport); 00181 00182 // save changes to registry 00183 prepare_registry_write(); 00184 00185 regContentCategory_t* category = NULL; 00186 arcPath_t* arcPaths= g_new0(arcPath_t, 1); 00187 arcLocDataToArcPath(g_cur_settings, arcPaths); 00188 00189 if (bSaveNews) 00190 { 00191 // save the location of newspapers 00192 category = erRegGetContentCategory(NEWSPAPERS_CATEGORY); 00193 if (category && category->location) 00194 { 00195 g_free(category->location); 00196 category->location = g_strdup(arcPaths->newsPath); 00197 erRegSetContentCategory(NEWSPAPERS_CATEGORY, category); 00198 } 00199 erRegFreeContentCategory(category); 00200 category = NULL; 00201 } 00202 00203 if (bSaveBooks) 00204 { 00205 // save the location of books 00206 category = erRegGetContentCategory(BOOKS_CATEGORY); 00207 if (category && category->location) 00208 { 00209 g_free(category->location); 00210 category->location = g_strdup(arcPaths->booksPath); 00211 erRegSetContentCategory(BOOKS_CATEGORY, category); 00212 } 00213 erRegFreeContentCategory(category); 00214 category = NULL; 00215 } 00216 00217 if (bSaveDocs) 00218 { 00219 // save the location of docs 00220 category = erRegGetContentCategory(DOCUMENTS_CATEGORY); 00221 if (category && category->location) 00222 { 00223 g_free(category->location); 00224 category->location = g_strdup(arcPaths->docsPath); 00225 erRegSetContentCategory(DOCUMENTS_CATEGORY, category); 00226 } 00227 erRegFreeContentCategory(category); 00228 category = NULL; 00229 } 00230 00231 if (bSaveNotes) 00232 { 00233 // save the location of notes 00234 category = erRegGetContentCategory(NOTES_CATEGORY); 00235 if (category && category->location) 00236 { 00237 g_free(category->location); 00238 category->location = g_strdup(arcPaths->notesPath); 00239 erRegSetContentCategory(NOTES_CATEGORY, category); 00240 } 00241 erRegFreeContentCategory(category); 00242 category = NULL; 00243 } 00244 00245 if (bSaveExport) 00246 { 00247 if (!erRegSetExportMemType(g_cur_export_settings)) 00248 { 00249 ST_ERRORPRINTF("Error storing export settings"); 00250 } 00251 else 00252 { 00253 // success 00254 erRegFreeExportMemType(g_stored_export_settings); 00255 g_stored_export_settings = export_settings_dup(g_cur_export_settings); 00256 } 00257 } 00258 00259 // free the memory 00260 freeArcPaths(arcPaths); 00261 arcPaths = NULL; 00262 00263 // also update the g_stored_settings 00264 g_free(g_stored_settings); 00265 g_stored_settings = arcLocDataDup(g_cur_settings); 00266 00267 do_registry_write(); 00268 } 00269 }

| arcLocType_e iLiad_export_location_data_get | ( | ) |
Definition at line 369 of file iLiadArcLocData.c.
00370 { 00371 ST_LOGPRINTF("entry"); 00372 00373 if (strcmp(g_cur_export_settings->location, MAIN_CATEGORY) == 0) 00374 { 00375 return arcLocMain; 00376 } 00377 else if (strcmp(g_cur_export_settings->location, SD_CATEGORY) == 0) 00378 { 00379 return arcLocCard; 00380 } 00381 else if (strcmp(g_cur_export_settings->location, USB_CATEGORY) == 0) 00382 { 00383 return arcLocUSB; 00384 } 00385 else if (strcmp(g_cur_export_settings->location, CF_CATEGORY) == 0) 00386 { 00387 return arcLocCF; 00388 } 00389 else 00390 { 00391 ST_ERRORPRINTF("Invalid location: %s", g_cur_export_settings->location); 00392 00393 // Use internal memory as default 00394 return arcLocMain; 00395 } 00396 }
| void iLiad_export_location_data_set | ( | arcLocType_e | location | ) |
Definition at line 271 of file iLiadArcLocData.c.
00272 { 00273 ST_LOGPRINTF("Set export memory types: location=%d", location); 00274 00275 g_return_if_fail(g_cur_export_settings != NULL); 00276 00277 if ((location < arcLocMain) || (location >= arcLocUndefined)) 00278 { 00279 ST_WARNPRINTF("invalid location value and use the default value(%d)", arcLocMain); 00280 location = arcLocMain; 00281 } 00282 00283 g_free(g_cur_export_settings->location); 00284 switch (location) 00285 { 00286 case arcLocMain: 00287 g_cur_export_settings->location = g_strdup(MAIN_CATEGORY); 00288 break; 00289 case arcLocCard: 00290 g_cur_export_settings->location = g_strdup(SD_CATEGORY); 00291 break; 00292 case arcLocUSB: 00293 g_cur_export_settings->location = g_strdup(USB_CATEGORY); 00294 break; 00295 case arcLocCF: 00296 g_cur_export_settings->location = g_strdup(CF_CATEGORY); 00297 break; 00298 default: 00299 g_assert_not_reached(); 00300 break; 00301 } 00302 }
1.5.6