#include <sys/types.h>
#include "background.h"

Go to the source code of this file.
Classes | |
| struct | gtkDevInfo_t |
| struct | gtkAck_t |
| struct | gtk_dev_overview |
Defines | |
| #define | DEV_INFO_ITEM_NUMBER 12 |
| #define | DEV_ACK_ITEM_NUMBER 2 |
| #define | DEV_OVERVIEW_ITEM_SPACING 10 |
| #define | DEV_OVERVIEW_SEPARATOR_HEIGHT 10 |
| #define | DEVICE_INFO_HEIGHT 395 |
| #define | DEVICE_ACK_HEIGHT 115 |
| #define | DEVICE_OVERVIEW_ITEM_PADDING_TOP 10 |
| #define | DEVICE_OVERVIEW_ITEM_PADDING_BOTTOM 10 |
| #define | DEVICE_OVERVIEW_ITEM_PADDING_LEFT 13 |
| #define | DEVICE_OVERVIEW_ITEM_PADDING_RIGHT 13 |
| #define | ACK_DESCRIPTION_LABEL_WIDTH |
| #define | DEVICE_INFO_LABEL_WIDTH (ACK_DESCRIPTION_LABEL_WIDTH / 2) |
| #define | VERSION_FILE "/etc/er_version_commercial" |
| #define | BUILD_FILE "/etc/er_version" |
Functions | |
| GtkWidget * | iLiad_device_overview_create (void) |
| void | iLiad_device_overview_set_text (void) |
| void | iLiad_device_overview_display_data (void) |
Copyright (C) 2005-2008 iRex Technologies B.V. All rights reserved.
To allow Service and users to get more and neccessary device details
Definition in file iLiadDeviceOverview.h.
| #define ACK_DESCRIPTION_LABEL_WIDTH |
Value:
Definition at line 54 of file iLiadDeviceOverview.h.
| #define BUILD_FILE "/etc/er_version" |
Definition at line 60 of file iLiadDeviceOverview.h.
| #define DEV_ACK_ITEM_NUMBER 2 |
Definition at line 43 of file iLiadDeviceOverview.h.
| #define DEV_INFO_ITEM_NUMBER 12 |
Definition at line 42 of file iLiadDeviceOverview.h.
| #define DEV_OVERVIEW_ITEM_SPACING 10 |
Definition at line 44 of file iLiadDeviceOverview.h.
| #define DEV_OVERVIEW_SEPARATOR_HEIGHT 10 |
Definition at line 45 of file iLiadDeviceOverview.h.
| #define DEVICE_ACK_HEIGHT 115 |
Definition at line 47 of file iLiadDeviceOverview.h.
| #define DEVICE_INFO_HEIGHT 395 |
Definition at line 46 of file iLiadDeviceOverview.h.
| #define DEVICE_INFO_LABEL_WIDTH (ACK_DESCRIPTION_LABEL_WIDTH / 2) |
Definition at line 57 of file iLiadDeviceOverview.h.
| #define DEVICE_OVERVIEW_ITEM_PADDING_BOTTOM 10 |
Definition at line 50 of file iLiadDeviceOverview.h.
| #define DEVICE_OVERVIEW_ITEM_PADDING_LEFT 13 |
Definition at line 51 of file iLiadDeviceOverview.h.
| #define DEVICE_OVERVIEW_ITEM_PADDING_RIGHT 13 |
Definition at line 52 of file iLiadDeviceOverview.h.
| #define DEVICE_OVERVIEW_ITEM_PADDING_TOP 10 |
Definition at line 49 of file iLiadDeviceOverview.h.
| #define VERSION_FILE "/etc/er_version_commercial" |
Definition at line 59 of file iLiadDeviceOverview.h.
| GtkWidget* iLiad_device_overview_create | ( | void | ) |
Definition at line 57 of file iLiadDeviceOverview.c.
00058 { 00059 GtkWidget* vbox; 00060 GtkWidget* dev; 00061 GtkWidget* ack; 00062 00063 ST_LOGPRINTF("entry"); 00064 g_dev_overview_screen = g_new0(gtk_dev_overview, 1); 00065 00066 // Top level vbox 00067 vbox = gtk_vbox_new(FALSE, DEV_OVERVIEW_ITEM_SPACING); 00068 g_dev_overview_screen->top_level_vbox = vbox; 00069 00070 dev = gtk_dev_info_new(&g_dev_overview_screen->gtk_dev_info); 00071 gtk_box_pack_start(GTK_BOX(vbox), dev, FALSE, FALSE, 0); 00072 00073 ack = gtk_ack_new(&g_dev_overview_screen->gtk_acknowledgement); 00074 gtk_box_pack_start(GTK_BOX(vbox), ack, FALSE, FALSE, 0); 00075 00076 // show widgets 00077 gtk_widget_show(vbox); 00078 return vbox; 00079 }

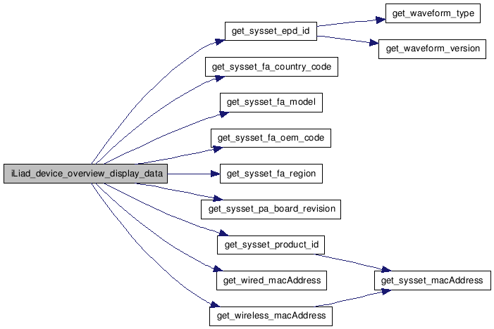
| void iLiad_device_overview_display_data | ( | void | ) |
Definition at line 275 of file iLiadDeviceOverview.c.
00276 { 00277 gtkDevInfo_t* dev = &g_dev_overview_screen->gtk_dev_info; 00278 00279 char tmp[20]; 00280 struct utsname uname_buf; 00281 00282 ST_LOGPRINTF("entry"); 00283 if (g_dev_overview_screen->top_level_vbox) 00284 { 00285 gtk_label_set_text(GTK_LABEL(dev->label_item_value[0]), get_sysset_fa_model()); 00286 00287 sprintf(tmp, "%03d", get_sysset_fa_region()); 00288 gtk_label_set_text(GTK_LABEL(dev->label_item_value[1]), tmp); 00289 00290 gtk_label_set_text(GTK_LABEL(dev->label_item_value[2]), get_sysset_fa_oem_code()); 00291 gtk_label_set_text(GTK_LABEL(dev->label_item_value[3]), get_sysset_fa_country_code()); 00292 00293 sprintf(tmp, "%d", get_sysset_pa_board_revision()); 00294 gtk_label_set_text(GTK_LABEL(dev->label_item_value[4]), tmp); 00295 gtk_label_set_text(GTK_LABEL(dev->label_item_value[5]), get_sysset_epd_id()); 00296 00297 gtk_label_set_text(GTK_LABEL(dev->label_item_value[6]), get_sysset_product_id()); 00298 gtk_label_set_text(GTK_LABEL(dev->label_item_value[7]), get_wired_macAddress()); 00299 gtk_label_set_text(GTK_LABEL(dev->label_item_value[8]), get_wireless_macAddress()); 00300 00301 FILE *fp = fopen(VERSION_FILE, "r"); 00302 if (NULL != fp) 00303 { 00304 char version[40]; 00305 fgets(version, sizeof(version)-1, fp); 00306 fclose(fp); 00307 char *new_line = strchr(version, '\n'); 00308 if (new_line) 00309 { 00310 *new_line = '\0'; 00311 } 00312 00313 gtk_label_set_text(GTK_LABEL(dev->label_item_value[9]), version); 00314 } 00315 00316 fp = fopen(BUILD_FILE, "r"); 00317 if (NULL != fp) 00318 { 00319 char build_number[40]; 00320 fgets(build_number, sizeof(build_number)-1, fp); 00321 fclose(fp); 00322 char *new_line = strchr(build_number, '\n'); 00323 if (new_line) 00324 { 00325 *new_line = '\0'; 00326 } 00327 00328 gtk_label_set_text(GTK_LABEL(dev->label_item_value[10]), build_number); 00329 } 00330 00331 uname(&uname_buf); 00332 char *p = NULL; 00333 for (p = uname_buf.version; !isdigit(*p); p++); 00334 int kernel_build_number = atoi(p); 00335 00336 char kernel_version[32]; 00337 snprintf(kernel_version, 32, "%s #%d", uname_buf.release, kernel_build_number); 00338 gtk_label_set_text(GTK_LABEL(dev->label_item_value[11]), kernel_version); 00339 } 00340 }

| void iLiad_device_overview_set_text | ( | void | ) |
Definition at line 234 of file iLiadDeviceOverview.c.
00235 { 00236 gtkDevInfo_t* dev; 00237 gtkAck_t* ack; 00238 00239 ST_LOGPRINTF("entry"); 00240 00241 if (g_dev_overview_screen) 00242 { 00243 dev = &g_dev_overview_screen->gtk_dev_info; 00244 ack = &g_dev_overview_screen->gtk_acknowledgement; 00245 00246 gtk_settingitem_set_header_text(GTK_SETTINGITEM(dev->settingitem), _("Device Identification")); 00247 00248 gtk_label_set_text(GTK_LABEL(dev->label_item_title[0]), _("Product type:")); 00249 gtk_label_set_text(GTK_LABEL(dev->label_item_title[1]), _("Language set:")); 00250 gtk_label_set_text(GTK_LABEL(dev->label_item_title[2]), _("OEM code:")); 00251 gtk_label_set_text(GTK_LABEL(dev->label_item_title[3]), _("Country code:")); 00252 gtk_label_set_text(GTK_LABEL(dev->label_item_title[4]), _("PCBA revision:")); 00253 gtk_label_set_text(GTK_LABEL(dev->label_item_title[5]), _("EPD ID:")); 00254 gtk_label_set_text(GTK_LABEL(dev->label_item_title[6]), _("Product ID:")); 00255 gtk_label_set_text(GTK_LABEL(dev->label_item_title[7]), _("Wired MAC address:")); 00256 gtk_label_set_text(GTK_LABEL(dev->label_item_title[8]), _("Wireless MAC address:")); 00257 gtk_label_set_text(GTK_LABEL(dev->label_item_title[9]), _("Software version:")); 00258 gtk_label_set_text(GTK_LABEL(dev->label_item_title[10]), _("Software build number:")); 00259 gtk_label_set_text(GTK_LABEL(dev->label_item_title[11]), _("Kernel version:")); 00260 00261 gtk_settingitem_set_header_text(GTK_SETTINGITEM(ack->settingitem), _("Acknowledgements")); 00262 00263 gtk_label_set_text(GTK_LABEL(ack->label_description), 00264 _("iRex Technologies wants to thank the following people for contributing to the iLiad software:")); 00265 00266 char tmp_str[128]; 00267 snprintf(tmp_str, 128, _("German translation: %s"), "Henning Angelo Wolter"); 00268 gtk_label_set_text(GTK_LABEL(ack->label_ack_item[0]), tmp_str); 00269 00270 snprintf(tmp_str, 128, _("Stylus calibration: %s"), "Jay Kuri, Rob Mills, John Harker"); 00271 gtk_label_set_text(GTK_LABEL(ack->label_ack_item[1]), tmp_str); 00272 } 00273 }

1.5.6