
Go to the source code of this file.
Classes | |
| struct | gtkAccountSettings_t |
Defines | |
| #define | USERSCREEN_ITEM_SPACING 10 |
| #define | ACCOUNT_SETTINGS_SPACING 17 |
| #define | USERNAME_ITEM_REQ_HEIGHT 146 |
| #define | USERSCREEN_ACC_HEIGHT 230 |
| #define | USERSCREEN_ITEM_PADDING_TOP 10 |
| #define | USERSCREEN_ITEM_PADDING_BOTTOM 10 |
| #define | USERSCREEN_ITEM_PADDING_LEFT 13 |
| #define | USERSCREEN_ITEM_PADDING_RIGHT 13 |
Functions | |
| GtkWidget * | iLiad_user_create (void) |
| void | iLiad_user_set_text (void) |
| void | iLiad_user_set_name (const gchar *name) |
| void | iLiad_user_set_email (const gchar *email) |
| void | iLiad_user_set_password (const gchar *password) |
Copyright (C) 2005-2008 iRex Technologies B.V. All rights reserved.
Definition in file iLiadUserScreen.h.
| #define ACCOUNT_SETTINGS_SPACING 17 |
Definition at line 34 of file iLiadUserScreen.h.
| #define USERNAME_ITEM_REQ_HEIGHT 146 |
Definition at line 36 of file iLiadUserScreen.h.
| #define USERSCREEN_ACC_HEIGHT 230 |
Definition at line 38 of file iLiadUserScreen.h.
| #define USERSCREEN_ITEM_PADDING_BOTTOM 10 |
Definition at line 40 of file iLiadUserScreen.h.
| #define USERSCREEN_ITEM_PADDING_LEFT 13 |
Definition at line 41 of file iLiadUserScreen.h.
| #define USERSCREEN_ITEM_PADDING_RIGHT 13 |
Definition at line 42 of file iLiadUserScreen.h.
| #define USERSCREEN_ITEM_PADDING_TOP 10 |
Definition at line 39 of file iLiadUserScreen.h.
| #define USERSCREEN_ITEM_SPACING 10 |
Definition at line 33 of file iLiadUserScreen.h.
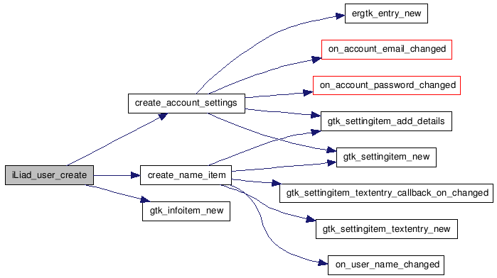
| GtkWidget* iLiad_user_create | ( | void | ) |
Definition at line 66 of file iLiadUserScreen.c.
00067 { 00068 g_top_level_box = gtk_vbox_new(FALSE, USERSCREEN_ITEM_SPACING); 00069 00070 g_name_item = create_name_item(); 00071 gtk_box_pack_start(GTK_BOX(g_top_level_box), GTK_WIDGET(g_name_item), FALSE, FALSE, 0); 00072 00073 g_account_settings = g_new0(gtkAccountSettings_t, 1); 00074 create_account_settings(g_account_settings); 00075 gtk_box_pack_start(GTK_BOX(g_top_level_box), GTK_WIDGET(g_account_settings->settingitem), FALSE, FALSE, 0); 00076 00077 g_info_item = gtk_infoitem_new(FALSE); 00078 gtk_box_pack_start(GTK_BOX(g_top_level_box), g_info_item, FALSE, FALSE, 0); 00079 00080 gtk_widget_show(g_top_level_box); 00081 00082 return g_top_level_box; 00083 }

| void iLiad_user_set_email | ( | const gchar * | ) |
| void iLiad_user_set_name | ( | const gchar * | name | ) |
| void iLiad_user_set_password | ( | const gchar * | password | ) |
| void iLiad_user_set_text | ( | void | ) |
Definition at line 196 of file iLiadUserScreen.c.
00197 { 00198 ST_LOGPRINTF("entry"); 00199 00200 // name 00201 if (g_name_item) 00202 { 00203 gtk_settingitem_set_header_text(GTK_SETTINGITEM(g_name_item), _("Name")); 00204 gtk_settingitem_textentry_setlabel(GTK_SETTINGITEM_TEXTENTRY(g_name_item_entry), _("Please enter your name")); 00205 } 00206 00207 // Email address and password 00208 if (g_account_settings) 00209 { 00210 gtk_settingitem_set_header_text(GTK_SETTINGITEM(g_account_settings->settingitem), _("MyiRex account settings")); 00211 gtk_label_set_text(GTK_LABEL(g_account_settings->label_email), _("Please enter the email address used to create your 'MyiRex' account")); 00212 gtk_label_set_text(GTK_LABEL(g_account_settings->label_password), _("Please enter your 'MyiRex' password")); 00213 } 00214 00215 if (g_info_item) 00216 { 00217 // Information text 00218 gtk_infoitem_set_text(GTK_INFOITEM(g_info_item), 00219 _("\nTo connect to iRex Delivery Service (iDS) you need to create an account." 00220 "\nVisit https://myirex.irexnet.com/ and follow the instructions.")); 00221 } 00222 }

1.5.6